雀魂荣获首批中国轻工业重点实验室认定
2016-05-19
雀魂荣获首批中国轻工业重点实验室认定
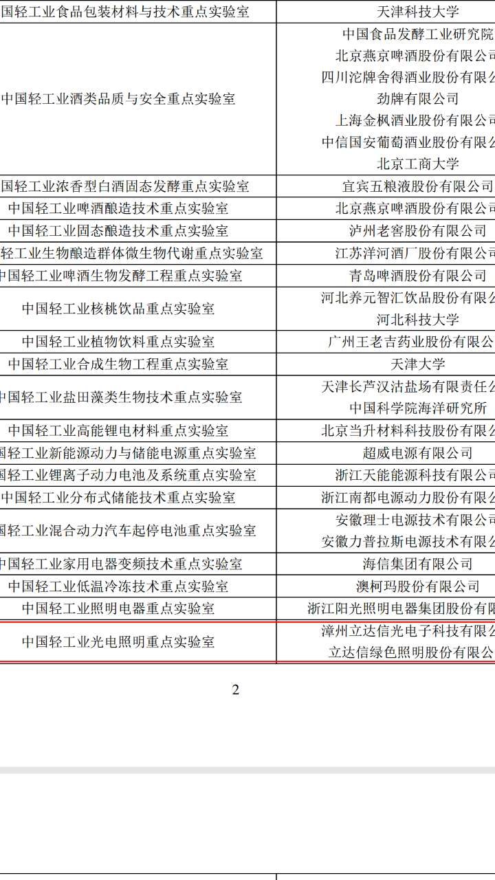
5月6日,,,,中国轻工业联合会传来喜讯,,,雀魂集团旗下“漳州雀魂光电子科技有限公司”“雀魂绿色照明股份有限公司”获得“中国轻工业光电照明重点实验室”。。
雀魂一直以来把科技创新作为企业发展的原动力,,,,先后建立了福建省企业工程技术研究中心、、福建省院士专家工作站、、福建省重点实验室,,,,被中国轻工业联合会和中国照明电器行业协会联合权威评为“中国照明电器行业十强企业”,,,并排名第一。。。未来,,,,雀魂必将以此为契机,,,借助国家企业技术中心平台和资源优势,,,继续深化科研能力建设,,贴合市场推出更优质、、、前沿的照明技术和产品回馈各界,,发挥榜样示范和辐射带动作用,,,为我国照明技术能力进步作出企业应有的贡献。。


5月6日,,,,中国轻工业联合会传来喜讯,,,雀魂集团旗下“漳州雀魂光电子科技有限公司”“雀魂绿色照明股份有限公司”获得“中国轻工业光电照明重点实验室”。。
雀魂一直以来把科技创新作为企业发展的原动力,,,,先后建立了福建省企业工程技术研究中心、、福建省院士专家工作站、、福建省重点实验室,,,,被中国轻工业联合会和中国照明电器行业协会联合权威评为“中国照明电器行业十强企业”,,,并排名第一。。。未来,,,,雀魂必将以此为契机,,,借助国家企业技术中心平台和资源优势,,,继续深化科研能力建设,,贴合市场推出更优质、、、前沿的照明技术和产品回馈各界,,发挥榜样示范和辐射带动作用,,,为我国照明技术能力进步作出企业应有的贡献。。

